Ministarstvo pravde
Основни суд у Новом Пазару | Република Србија
  • L
  • О СУДУ

    Основни суд у Новом Пазару

    Основни суд у Новом Пазару
    • Основни суд у Новом Пазару
    • Председник суда
    • Судије
    • Уређење
    • Писарница и архива
    • Контакт
  • ОГЛАСНА ТАБЛА

    ЗАКЉУЧЦИ О ПРОДАЈИ

    ЗАКЉУЧЦИ О ПРОДАЈИ

    ЗАКЉУЧЦИ О ПРОДАЈИ
    • ЗАКЉУЧЦИ О ПРОДАЈИ
    • Конкурси
    • ЈАВНЕ НАБАВКЕ
    • Огласи о постављењу привремених заступника
    • Утврђивање смрти
  • УСЛУГЕ

    Уверења

    Уверења
    • Уверења
    • Разгледање списа
    • Апостил
    • Приступ информацијама од јавног значаја
    • Притужба на рад суда
    • Овера
  • МЕДИЈАЦИЈА
  • КОРИСНО

    Радно време

    Радно време

    Радно време

    • Радно време

    Кућни ред

    • Кућни ред

    Судска пракса

    • Судска пракса

    Јавни бележници и извршитељи

    • Јавни бележници и извршитељи

    Обрасци

    • Обрасци
  • ДОКУМЕНТА

    Образац притужбе

    Образац притужбе
    • Образац притужбе
    • Молба за препис
    • Жалба на одлуку
    • Информатор
    • Годишњи распоред послова
    • План управљања ризицима од повреде принципа родне равноправности
    • Решења
  • КОНТАКТ

    Контактирајте нас

    Контактирајте нас

    Контактирајте нас
    • Контактирајте нас
  • О СУДУ
  • Вести
  • ОГЛАСНА ТАБЛА
  • УСЛУГЕ
  • МЕДИЈАЦИЈА
  • КОРИСНО
  • ДОКУМЕНТА
  • КОНТАКТ
  • О СУДУ
  • Уређење
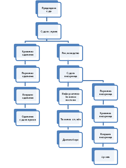
  • Судска управа
  • Писарница и архива

Уређење

 


  • Писарница
    • Кривична писарница
  • Судска управа
  • Влада Републике Србије

    Посетите сајт
  • Уставни суд

    Посетите сајт
  • Врховни касациони суд

    Посетите сајт
  • Републичко јавно тужилаштво

    Посетите сајт
  • Државно веће тужилаца

    Посетите сајт
  • Сад су узбуњивачи јачи

    Посетите сајт
  • Врховни савет судства

    Посетите сајт
  • Државно правобранилаштво

    Посетите сајт
  • Народна Скупштина Републике Србије

    Посетите сајт
  • Јавни бележници

    Посетите сајт
  • Министарство правде

    Посетите сајт
  • Комисија за тајне гробнице

    Посетите сајт
  • Комисија за спровођење националне стратегије реформе правосуђа за период 2013-2018. године

    Посетите сајт
  • Портал "Пиштаљка"

    Посетите сајт
  • Портал судова

    Посетите сајт
  • Комора извршитеља

    Посетите сајт
  • Правосудна академија Републике Србије

    Посетите сајт
  • Адвокатска комора Србије

    Посетите сајт
  • О СУДУ
  • Вести
  • ОГЛАСНА ТАБЛА
  • УСЛУГЕ
  • МЕДИЈАЦИЈА
  • КОРИСНО
  • ДОКУМЕНТА
  • КОНТАКТ
  • Сва права задржана
  • 2017